ÏÖÔÚ£¬£¬£¬£¬£¬£¬£¬£¬½áºË²¡£¡£¡£¡£¡£¡£¡£¨TB£©ÒÀÈ»ÊÇÍþвȫÇò¹«¹²ÎÀÉúµÄ¡°Íç¼²¡±¡£¡£¡£¡£¡£¡£¡£¹Å°åÕï¶ÏÊֶΣ¬£¬£¬£¬£¬£¬£¬£¬Èç̵ͿƬ¡¢×÷Óý¡¢PCR¡¢XpertËäÈ»³£Ó㬣¬£¬£¬£¬£¬£¬£¬µ«ÔÚѸËٶȺÍÌØÒìÐÔÉÏ»¹±£´æÈ±·¦£¬£¬£¬£¬£¬£¬£¬£¬ÓÈÆäÊǶÔһЩ¾úÁ¿µÍ»ò×÷ÓýÒõÐԵϼÕß¡£¡£¡£¡£¡£¡£¡£ÔõÑùÔÚ¸ü¶Ìʱ¼ä¡¢¸ü¸ß׼ȷ¶ÈÏÂËø¶¨½áºË·ÖÖ¦¸Ë¾ú£¨MTBC£©£¬£¬£¬£¬£¬£¬£¬£¬Ê¼ÖÕÊÇÁÙ´²ÃæÁÙµÄÄÑÌâ¡£¡£¡£¡£¡£¡£¡£
×î½ü£¬£¬£¬£¬£¬£¬£¬£¬¡¶Frontiers in Cellular and Infection Microbiology¡·£¨IF 4.8£¬£¬£¬£¬£¬£¬£¬£¬JCR Q1£©½ÒÏþÁËÒ»ÏîÀ´×ÔÓÀ¿µÊеÚÒ»ÈËÃñÒ½ÔºÓë2121·Ç·²Ò½Ñ§ÍŶӵȺÏ×÷»ï°éµÄÑо¿Ð§¹û¡£¡£¡£¡£¡£¡£¡£¸ÃÑо¿¾Û½¹Ò»¸ö½¹µãÎÊÌ⣺mNGS£¨ºê»ùÒò×é²âÐò£©ÔÚ½áºËÕï¶ÏÖУ¬£¬£¬£¬£¬£¬£¬£¬¾¿¾¹É趨¼¸¶à¼ì²âãÐÖµ²Å×îºÏÊÊ£¿£¿£¿£¿£¿£¿£¿£¿

ÂÛÎÄÐû²¼½ØÍ¼
ʲôÊÇmNGSµÄ¼ì²âãÐÖµ£¿£¿£¿£¿£¿£¿£¿£¿
mNGS¾ÍÏñһ̨¸ß¾«¶ÈµÄ¡°ÏÔ΢¾µ¡±£¬£¬£¬£¬£¬£¬£¬£¬ÄÜ´Ó²¡ÈËÑù±¾Öмì²â³öËùÓÐ΢ÉúÎïµÄDNAË鯬¡£¡£¡£¡£¡£¡£¡£µ«ÎÊÌâÊÇ£¬£¬£¬£¬£¬£¬£¬£¬ÕâЩË鯬¿ÉÄÜÀ´×ÔÕæÕýµÄ²¡ÔÌ壬£¬£¬£¬£¬£¬£¬£¬Ò²¿ÉÄÜÊÇʵÑéÀú³ÌÖеÄÇéÐÎÅä¾°¡°ÔëÒô¡±¡£¡£¡£¡£¡£¡£¡£
¼ì²âãÐÖµ£¬£¬£¬£¬£¬£¬£¬£¬¾ÍÊÇÅжϡ°Ðźš±Óë¡°ÔëÒô¡±µÄÒ»Ìõ·Ö½çÏß¡£¡£¡£¡£¡£¡£¡£ãÐÖµÉ趨¹ý¸ß£¬£¬£¬£¬£¬£¬£¬£¬¿ÉÄÜ»áÒÅ©ÄÇЩº¬Á¿ºÜµÍµ«È·Êµ±£´æµÄ²¡ÔÌ壬£¬£¬£¬£¬£¬£¬£¬µ¼Ö©ÕѸËٶȵͣ©¡£¡£¡£¡£¡£¡£¡£ãÐÖµÉ趨¹ýµÍ£¬£¬£¬£¬£¬£¬£¬£¬¿ÉÄÜ»á°ÑһЩÎ޹ؽôÒªµÄ¡°ÔëÒô¡±ÎóÅÐΪ²¡ÔÌ壬£¬£¬£¬£¬£¬£¬£¬µ¼ÖÂÎóÕï£¨ÌØÒìÐԵͣ©¡£¡£¡£¡£¡£¡£¡£
Òò´Ë£¬£¬£¬£¬£¬£¬£¬£¬Õë¶Ô½áºË·ÖÖ¦¸Ë¾úµÈÒªº¦²¡Ô£¬£¬£¬£¬£¬£¬£¬£¬Á¿Éí¶¨ÖÆ¡°Ò»¾úÒ»ãС±£¬£¬£¬£¬£¬£¬£¬£¬ÊÇÈ·±£mNGSЧ¹ûѸËÙÇÒÌØÒì¡¢¿ÉÖ±½ÓÖ¸µ¼Ñ¬È¾¾«×¼ÕïÁƵĽ¹µã»·½Ú¡£¡£¡£¡£¡£¡£¡£
Ñо¿ÄÚÈÝ

ͼ1 ¼ÓÈë±¾Ñо¿µÄÈë×éÁ÷³Ìͼ
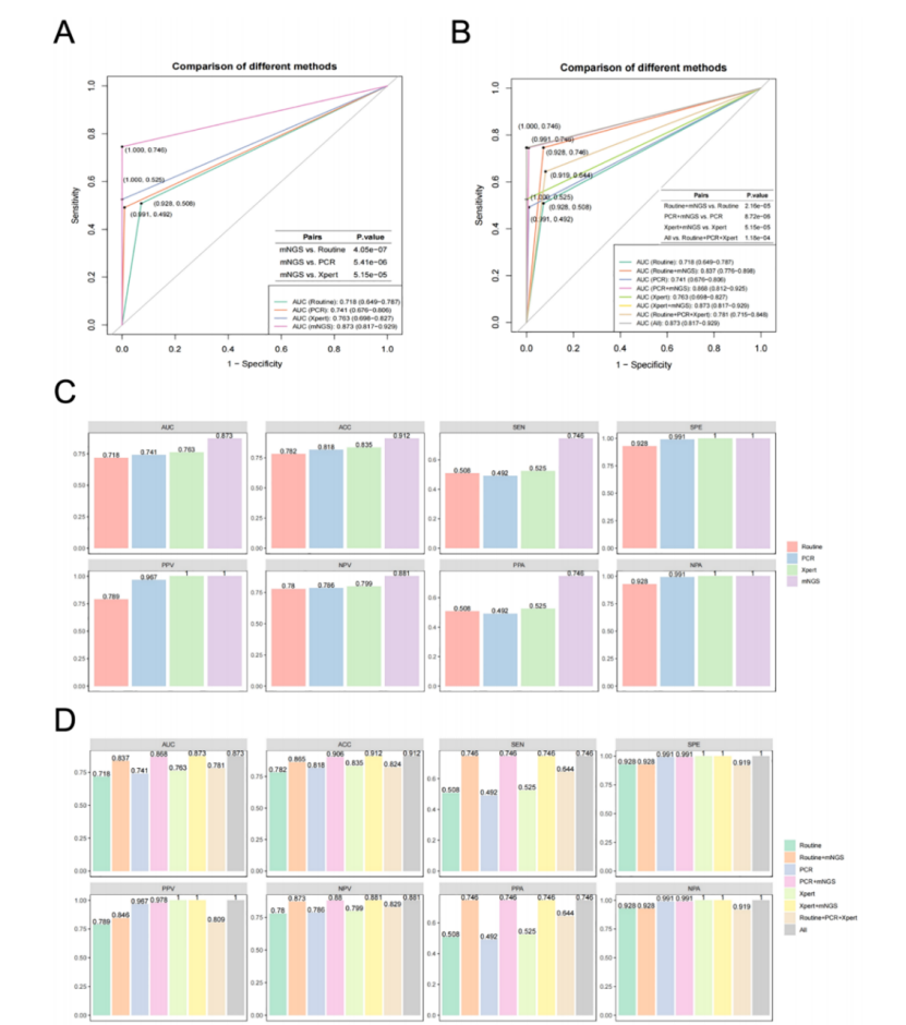
Ñо¿ÍŶӻØÊ×ÐÔÆÊÎöÁË264ÀýÒÉËÆ·Î½áºË»¼ÕßµÄÖ§Æø¹Ü·ÎÅݹàÏ´Òº£¨BALF£©Ñù±¾¡£¡£¡£¡£¡£¡£¡£×îÖÕÄÉÈë59ÀýÁÙ´²È·Õï·Î½áºË»¼ÕߺÍ111Àý·Ç½áºË»¼Õß¡£¡£¡£¡£¡£¡£¡£Ñо¿Ö°Ô±»ùÓÚmNGSµÄ²âÐòЧ¹û£¬£¬£¬£¬£¬£¬£¬£¬ÅÌËã½áºË·ÖÖ¦¸Ë¾úµÄÌØÒìÐÔ¶ÁÊý£¬£¬£¬£¬£¬£¬£¬£¬²¢ÉèÖÃÈý¸ö²î±ðµÄÅжÏãÐÖµ£¨0.02¡¢0.05¡¢0.10 Reads per Million, RPM£©£¬£¬£¬£¬£¬£¬£¬£¬ÒÔÁÙ´²Õï¶ÏΪ½ð±ê×¼£¬£¬£¬£¬£¬£¬£¬£¬ÖÜÈ«ÆÀ¹ÀÆäÕï¶ÏЧÄÜ¡£¡£¡£¡£¡£¡£¡£Óë´Ëͬʱ£¬£¬£¬£¬£¬£¬£¬£¬Ñо¿»¹½«mNGSµÄÌåÏÖÓëͨÀý×÷Óý¡¢PCRÒÔ¼°XpertÒªÁì¾ÙÐÐÁ˱ÈÕÕ¡£¡£¡£¡£¡£¡£¡£
Ч¹ûÏÔʾ£¬£¬£¬£¬£¬£¬£¬£¬mNGSÔÚãÐÖµ0.02¡¢0.05¡¢0.10ϵÄÕï¶ÏЧÄÜÇúÏßÏÂÃæ»ý£¨AUC£©»®·ÖΪ0.881¡¢0.873ºÍ0.814¡£¡£¡£¡£¡£¡£¡£ÆäÖУ¬£¬£¬£¬£¬£¬£¬£¬0.05±»È·¶¨Îª±¾´ÎÑо¿ÖеÄ×î¼ÑãÐÖµ£¬£¬£¬£¬£¬£¬£¬£¬ÔÚѸËÙ¶ÈÓëÌØÒìÐÔÖ®¼äʵÏÖÁËÆ½ºâ¡£¡£¡£¡£¡£¡£¡£Óë¹Å°å¼ì²âÏà±È£¬£¬£¬£¬£¬£¬£¬£¬mNGSµÄÕï¶ÏЧÄÜÏÔÖø¸üÓÅ£¨AUC = 0.873£©£¬£¬£¬£¬£¬£¬£¬£¬¶øÍŽáÓ¦ÓÃʱÓÅÊÆÔ½·¢Í»³ö¡£¡£¡£¡£¡£¡£¡£ÀýÈ磬£¬£¬£¬£¬£¬£¬£¬mNGSÓëXpertÍŽáºó£¬£¬£¬£¬£¬£¬£¬£¬¼ÙÒõÐÔ²¡ÀýÏÔ×ÅïÔÌ£¬£¬£¬£¬£¬£¬£¬£¬Õï¶Ï׼ȷÂÊ´ó·ùÌáÉý¡£¡£¡£¡£¡£¡£¡£ÕâһЧ¹ûÅú×¢£¬£¬£¬£¬£¬£¬£¬£¬ÓÅ»¯ãÐÖµºóµÄmNGS²»µ«ÄÜ×ÔÁ¦ÌáÉý½áºË²¡Õï¶Ïˮƽ£¬£¬£¬£¬£¬£¬£¬£¬Ò²ÄÜÓëÏÖÓÐÒªÁìÐγɻ¥²¹£¬£¬£¬£¬£¬£¬£¬£¬ÎªÁÙ´²Ìṩ¸ü¿É¿¿µÄ²Î¿¼¡£¡£¡£¡£¡£¡£¡£

ͼ2 »ùÓÚãÐÖµÓÅ»¯µÄmNGSÔÚ½áºË²¡¼ì²âÖеÄ
Õï¶ÏЧÄÜÆÀ¹À
(A) mNGSÓë×÷Óý¡¢PCR¡¢XpertµÄROCÇúÏß½ÏÁ¿
(B) mNGSÍŽáÒªÁìÓë¼òµ¥ÒªÁìµÄROCÇúÏß½ÏÁ¿
(C) mNGSÓë¹Å°åÒªÁìÔÚAUC¡¢×¼È·ÂÊ¡¢Ñ¸ËÙ¶È¡¢ÌØÒìÐԵȷ½ÃæµÄ½ÏÁ¿
(D) mNGSÍŽá¼ì²âÓë¹Å°åÒªÁìÔÚ×ÛºÏЧÄÜÖ¸±êÉϵĽÏÁ¿
Ñо¿Ð¡½á
±¾Ñо¿·¢Ã÷£¬£¬£¬£¬£¬£¬£¬£¬ÔÚ½áºË²¡µÄmNGS¼ì²âÖУ¬£¬£¬£¬£¬£¬£¬£¬RPM ¡Ý 0.05ÊÇÒ»¸öÇÐʵ¿ÉÐеÄÕï¶ÏãÐÖµ¡£¡£¡£¡£¡£¡£¡£¸Ã±ê×¼ÔÚÁÙ´²Ó¦ÓÃÖÐÄܹ»ÔÚѸËÙ¶ÈÓëÌØÒìÐÔÖ®¼äÈ¡µÃÓÅÒìÆ½ºâ£¬£¬£¬£¬£¬£¬£¬£¬ÎªÁÙ´²Ò½Éú½â¶ÁmNGS±¨¸æÌṩÁ˸ü¿É¿¿µÄ²Î¿¼ÒÀ¾Ý¡£¡£¡£¡£¡£¡£¡£
ͬʱ£¬£¬£¬£¬£¬£¬£¬£¬Ñо¿Ò²Ç¿µ÷ÁËmNGSµÄ¶¨Î»£¬£¬£¬£¬£¬£¬£¬£¬Ëü²¢²»ÊǶԹŰåÒªÁìµÄÈ¡´ú£¬£¬£¬£¬£¬£¬£¬£¬¶øÊÇÖ÷ÒªµÄÔö²¹¡£¡£¡£¡£¡£¡£¡£ÓëXpert¡¢PCR¡¢×÷ÓýµÈͨÀý¼ì²âÊÖ¶ÎÍŽáʹÓÃʱ£¬£¬£¬£¬£¬£¬£¬£¬mNGS¿ÉÒÔÏÔÖø½µµÍ©ÕïÂÊ£¬£¬£¬£¬£¬£¬£¬£¬×ÊÖúÁÙ´²Ò½ÉúÔÚÖØ´ó²¡ÀýÖиü¿ìËÙ¡¢¸ü׼ȷµØ×ö³öÅжϡ£¡£¡£¡£¡£¡£¡£
Ëæ×żì²â±¾Ç®Öð²½Ï½µÒÔ¼°¶àÏîÁÙ´²Ñо¿µÄ½øÒ»²½ÑéÖ¤£¬£¬£¬£¬£¬£¬£¬£¬mNGSÓÐÍûÕæÕýÈÚÈë½áºË²¡µÄÕïÁÆÁ÷³Ì£¬£¬£¬£¬£¬£¬£¬£¬³ÉΪ¾«×¼Õï¶ÏºÍ¿ÆÑ§¾öÒéµÄÖ÷ÒªÒ»»·¡£¡£¡£¡£¡£¡£¡£