δ»ñµÃÓÐÓùÜÀíµÄPWS»¼Õß ÃæÁÙÑÏÖØµÄ²¢·¢Ö¢Î£º¦ PWSÓֳơ°Ð¡ÅÖÍþÀû×ÛºÏÕ÷¡±£¬£¬£¬£¬£¬£¬ÊÇÒ»ÖÖÏÈÌìÐÔÓÐÊýÒÅ´«²¡£¡£¡£¡£¡£¡£¡£¬£¬£¬£¬£¬£¬È«Çò¹æÄ£ÄÚÿ10,000ÖÁ30,000¸öÐÂÉú¶ùÖÐÓÐ1ÀýÊܵ½Ó°Ïì[1]¡£¡£¡£¡£¡£¡£¡£¾ÝÔ¤¼Æ£¬£¬£¬£¬£¬£¬ÖйúµÄ»¼ÕßÈËÊýÁè¼Ý10Íò¡£¡£¡£¡£¡£¡£¡£ »¼¶ùÍùÍùÓÐ×ŵ䷶µÄÃæÈÝÌØÕ÷£¬£¬£¬£¬£¬£¬ÈçÕǰ¶î¡¢ÐÓÈÊÑÛ¡¢Õ±ÇÁº¡¢±¡ÉÏ´½¡¢×ì½Ç³¯Ïµȣ¬£¬£¬£¬£¬£¬Ô¼Äª60%ÖÁ70%µÄ»¼Õß°éÓÐбÊÓ¡£¡£¡£¡£¡£¡£¡£Óë´Ëͬʱ£¬£¬£¬£¬£¬£¬»¼Õß×ÔÄêÓׯð»¹ÃæÁÙһϵÁм²²¡µÄÌôÕ½£¬£¬£¬£¬£¬£¬°üÀ¨·¢Óý³ÙÖÍ¡¢Éí¶Î°«Ð¡¡¢ÖÇÁ¦Õϰ¡¢Éúֳϵͳ·¢ÓýÒì³££¬£¬£¬£¬£¬£¬ÒÔ¼°ÐÔÇé¼±Ôê¡¢Íç¹Ìƫִ¡¢Ç¿ÆÈÖ¢µÈÐÐΪÎÊÌâ[1]¡£¡£¡£¡£¡£¡£¡£ Ëæ×ÅÄêËêÔöÌí£¬£¬£¬£¬£¬£¬Î´»ñµÃÓÐÓùÜÀíµÄPWS»¼Õß½«ÃæÁÙÑÏÖØ·ÊÅÖµ¼ÖµIJ¢·¢Ö¢Î£º¦£¬£¬£¬£¬£¬£¬°üÀ¨ÌÇÄò²¡¡¢¸ßѪ֬¡¢¸ßѪѹ¡¢¼¹Öù²àÍäÒÔ¼°Ðķι¦Ð§Ë¥½ßµÈÎÊÌ⣬£¬£¬£¬£¬£¬Õâ¶ÔËûÃǵÄÉúÑÄ×é³ÉÖØ´óÍþв¡£¡£¡£¡£¡£¡£¡£ Ö»¹ÜÏÖÔÚÉÐÎÞ¸ùÖÎÒªÁ죬£¬£¬£¬£¬£¬µ«ÔçÆÚʶ±ð¡¢×ۺϸÉÔ¤ºÍÑÏ¿áÒûʳ¹Ü¿ØÍŽáÉú³¤¼¤ËØÁÆ·¨£¬£¬£¬£¬£¬£¬Äܹ»ÏÔןÄÉÆ»¼ÕßÉúÑÄÖÊÁ¿£¬£¬£¬£¬£¬£¬¼õÇáÖ¢×´¼ç¸º[2]¡£¡£¡£¡£¡£¡£¡£
PWSÓɵÚ15ºÅȾɫÌåȱÏÝÒýÆð
PWSµÄÒÅ´«Ä£Ê½½ÏÎªÖØ´ó£¬£¬£¬£¬£¬£¬Ö÷񻃾¼°¸¸Ô´ÐÔµÚ15ºÅȾɫÌ峤±Û£¨15q11.2-q13£©ÉϵĻùÒòȱÏÝ¡£¡£¡£¡£¡£¡£¡£ÔÚÕý³£ÇéÐÎÏ£¬£¬£¬£¬£¬£¬À´×Ô¸¸Ç×µÄÕⲿ·Ö»ùÒòÇøÓòÔÚ¸öÌåÖбí´ï»îÔ¾£¬£¬£¬£¬£¬£¬¶øÄ¸Ç×ת´ïµÄÏàÍ¬Çø¶ÎÔò´¦ÓÚĬȻ״̬¡£¡£¡£¡£¡£¡£¡£È»¶ø£¬£¬£¬£¬£¬£¬ÔÚPWS»¼ÕßÖУ¬£¬£¬£¬£¬£¬¸¸Ç׵ĻùÒòƬ¶ÏҪôÍêȫȱʧ£¬£¬£¬£¬£¬£¬ÒªÃ´±¬·¢Á˼׻ù»¯Òì³£µ¼ÖÂʧ»î£¬£¬£¬£¬£¬£¬´Ó¶øÔì³ÉÏà¹Ø»ùÒò±í´ïȱ·¦£¬£¬£¬£¬£¬£¬´¥·¢ÁËһϵÁÐÁÙ´²Ö¢×´µÄ±¬·¢¡£¡£¡£¡£¡£¡£¡£
PWSµÄ±äÒìÀàÐÍ¿ÉÒÔ·ÖΪ£º 1.¸¸Ô´È¾É«Ìå15q11.2-q13Ƭ¶Ïȱʧ£º×î³£¼ûµÄÇéÐΣ¬£¬£¬£¬£¬£¬Õ¼±ÈÔ¼65%-75%£¬£¬£¬£¬£¬£¬ÔÚÖйúºÍÑÇÖÞÈËȺÖÐÉõÖÁ¸ß´ï80%ÒÔÉÏ[3]¡£¡£¡£¡£¡£¡£¡£ 2.ĸԴͬԴ¶þ±¶Ìåµ¼ÖÂ15q11.2-q13ÇøÓòµÄ¸¸Ô´µÈλ»ùÒòȱʧ£ºÕ¼±ÈÔ¼20%-30%£¬£¬£¬£¬£¬£¬»¼ÕßÁ½Ìõ15ºÅȾɫÌåÔ´×ÔĸÇ×£¬£¬£¬£¬£¬£¬¶øÃ»ÓÐЯ´ø¸¸Ô´µÄÏìÓ¦ÇøÓò¡£¡£¡£¡£¡£¡£¡£ 3.ÉÐÓÐÕ¼±ÈÔ¼5%µÄÉÙÊýÇéÐΣ¬£¬£¬£¬£¬£¬ÊÇÓÉ»ùÒòÍ»±ä»òȾɫÌåÖØÅÅ£¨Ó¡¼ÇÖÐÐÄ΢ȱʧ¼°Í»±ä¡¢15ȾɫÌ寽ºâÒ×룩ÒýÆðµÄ[4]¡£¡£¡£¡£¡£¡£¡£
ÖµµÃÒ»ÌáµÄÊÇ£¬£¬£¬£¬£¬£¬´ó´ó¶¼PWS°¸Àý²¢²»Ö±½ÓÒÅ´«×ÔâïÊÑ£¬£¬£¬£¬£¬£¬ÓÉÓÚÕâЩ»ùÒò¸Ä±äͨ³£ÊÇÊ״ηºÆðÔÚº¢×ÓÉíÉÏ£¬£¬£¬£¬£¬£¬¶ø·Ç¼Ò×åÒÅ´«¡£¡£¡£¡£¡£¡£¡£ÕâÒâζ׿´±ãâïÊÑ¿µ½¡£¬£¬£¬£¬£¬£¬ÈÔÓпÉÄÜÔÐÓý³ö»¼ÓÐPWSµÄº¢×Ó¡£¡£¡£¡£¡£¡£¡£
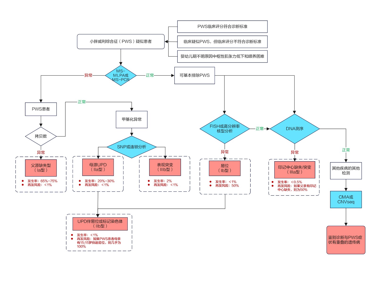
MS-MLPAÊÇСÅÖÍþÀû×ÛºÏÕ÷ ·Ö×ÓÕï¶ÏµÄÊ×ѡҪÁì Õë¶Ô¶ùͯÆÚ²»Ã÷Ôµ¹ÊÔÓɵÄÌåÖØ¹ý¿ìÔöÌí¡¢Ò쳣ʳÓû¿º½ø£¬£¬£¬£¬£¬£¬ÅãͬÓÐÌØÕ÷ÐÔÃæÈÝת±ä£¬£¬£¬£¬£¬£¬Èçͷ³¤¡¢ÐÓÈÊÑÛ¡¢Ð¡¿Ú±¡´½¡¢×ì½ÇÏòϵȣ¬£¬£¬£¬£¬£¬PWSÓ¦µ±ÄÉÈ뿼Á¿ÁìÓò¡£¡£¡£¡£¡£¡£¡£PWSµÄÕï¶ÏÐèÍŽáÁÙ´²ÌåÏÖ¡¢¸¨Öú¼ì²éÓëÒÅ´«Ñ§ÆÊÎö¡£¡£¡£¡£¡£¡£¡£ ·Ö×ÓÕï¶Ï×÷ΪPWSÈ·ÕïµÄÖ÷ÒªÊÖ¶ÎÖ®Ò»£¬£¬£¬£¬£¬£¬ÄÜ´Óϸ°û·Ö×ÓˮƽÉÏÃ÷È·Õï¶ÏPWS£¬£¬£¬£¬£¬£¬Í¬Ê±¶ÔÓëPWSÓÐÀàËÆÖ¢×´µÄһϵÁм²²¡£¡£¡£¡£¡£¡£¡£¨ÈçÓ¤¶ùÆÚ¼¡ÎÞÁ¦Ö¢¡¢Éú³¤³ÙÖͰéÖÇÁ¦Õϰ¼°·ÊÅÖÖ¢µÈ£©¾ÙÐÐÅбðÕï¶Ï¡£¡£¡£¡£¡£¡£¡£ СÅÖÍþÀû×ÛºÏÕ÷µÄ·Ö×ÓÕï¶ÏÕ½ÂÔ[2]
ÆäÖУ¬£¬£¬£¬£¬£¬DNA¼×»ù»¯ÆÊÎöÄܹ»Ê¶±ð99%ÒÔÉϵÄPWS²¡Àý£¬£¬£¬£¬£¬£¬º¸ÇÖÖÖÖÒÅ´«±äÒìÐÎ̬£¬£¬£¬£¬£¬£¬°üÀ¨¸¸Ô´È±Ê§¡¢Ä¸Ô´µ¥±¶Ìå¼°Ó¡¼ÇÖÐÐÄÒì³£[5,6]¡£¡£¡£¡£¡£¡£¡£DNA¼×»ù»¯ÆÊÎöµÄ³£¼û¼ì²âÒªÁì°üÀ¨MS-PCRºÍMS-MLPA¡£¡£¡£¡£¡£¡£¡£ÆäÖУ¬£¬£¬£¬£¬£¬MS-MLPAÔÚʶ±ðDNA¼×»ù»¯×´Ì¬¼°ÒÅ´«ÎïÖÊËðʧ·½ÃæÓÅÊÆÏÔÖø£¬£¬£¬£¬£¬£¬³ÉΪСÅÖÍþÀû×ÛºÏÕ÷·Ö×ÓÕï¶ÏÁìÓòµÄÊ×Ñ¡ÊÖÒÕ¡£¡£¡£¡£¡£¡£¡£
2121·Ç·²PWSÒÅ´«Ñ§·Ö×ÓÕï¶ÏÓëÅбðÕï¶Ï½â¾ö¼Æ»®
СÅÖÍþÀû×ÛºÏÕ÷Õչ˻¤Ê¿Ö¸ÄϽ¹µãÒªµã Ó¤¶ù½×¶Î£ºÈ·±£³ä·ÖÓªÑø£¬£¬£¬£¬£¬£¬ÐëҪʱ½ÓÄÉÌØÊâÄÌ×ì»ò±ÇËǸ¨Öú£»£»£»£»£»£»£»£»¼à¿ØÉöÉÏÏÙ¡¢¼¡ÈâÁ¦Á¿ºÍÒþغ״̬¡£¡£¡£¡£¡£¡£¡£ ¶ùͯʱÆÚ£ºÖØµã¹Ø×¢ÌåÖØ¿ØÖÆ£¬£¬£¬£¬£¬£¬±ÜÃâ³¬ÖØ¡£¡£¡£¡£¡£¡£¡£ Çà´ºÆÚ£º¼¤ËØÁÆ·¨Ôö½øµÚ¶þÐÔÕ÷³ÉÊ죬£¬£¬£¬£¬£¬¼ì²éÉöÉÏÏÙ¹¦Ð§¡£¡£¡£¡£¡£¡£¡£ ³ÉÄêÈË£ºÇ¿µ÷×ÔÖ÷¹ÜÀíºÍ¿µ½¡ÉúÑÄϰ¹ß£¬£¬£¬£¬£¬£¬×÷ÓýСÎÒ˽¼Ò×ÔÀíÊÖÒÕ¡£¡£¡£¡£¡£¡£¡£ Òªº¦Õ½ÂÔ ÒûʳÓëÓªÑø£º¿ØÖÆ¿¨Â·À£¬£¬£¬£¬£¬°ü¹ÜƽºâÉÅʳ£¬£¬£¬£¬£¬£¬Ñø³ÉÓÅÒìÒûʳϰ¹ß¡£¡£¡£¡£¡£¡£¡£ ÐÔÏÙ·¢Óý£ºÈÞëĤ´ÙÐÔÏÙ¼¤ËØ»òÐÔ¼¤ËØÖ§³ÖÇà´ºÆÚÉú³¤¡£¡£¡£¡£¡£¡£¡£ Ò©Îï¸ÉÔ¤£ºÉú³¤¼¤ËØÖúÁ¦Ó¤Ó×¶ùÆÚÖÜÈ«Éú³¤£¬£¬£¬£¬£¬£¬Ò»Á¬ÖÁ³ÉÄêÒÔÔöÇ¿ÉúÑÄÖÊÁ¿¡£¡£¡£¡£¡£¡£¡£ ¿µ¸´²½·¥£ºÑÔÓïÓëÈÏ֪ѵÁ·£¬£¬£¬£¬£¬£¬ÌáÉýÒ»Ñùƽ³£ÏàͬÓëÃ÷È·ÄÜÁ¦¡£¡£¡£¡£¡£¡£¡£ ²Î¿¼ÎÄÏ× [1] ÖлªÒ½Ñ§»á¶ù¿ÆÑ§·Ö»áÄÚÉøÍ¸ÒÅ´«´úлѧ×é, ¡¶Öлª¶ù¿ÆÔÓÖ¾¡·±à¼Î¯Ô±»á. ÖйúPrader-Willi×ÛºÏÕ÷ÕïÖÎר¼Ò¹²Ê¶(2015) [J] . Öлª¶ù¿ÆÔÓÖ¾,2015,53 (6): 419-424. DOI: 10.3760/cma.j.issn.0578-1310.2015.06.005 [2] Emerick JE,Vogt KS. Endocrine manifestations and managementof Prader-Willi syndrome [ ¡¹]. Int J Pediatr Endocrinol, 2013 ,2013(1):14 [3] L W, Qi Y, Cui B, et al. Clinical and genetic features of PraderWilli syndrome in China [¡¹].EurJPediatr,2014,173(1):81.86. [4] Cassidy SB,Driscoll DJ. Prader-Willi syndrome [J]. Eur J HumGenet,2009£¬£¬£¬£¬£¬£¬17(1):3-13. [5] Rooms L,Reyniers E,van Luijk R,et al. Subtelomeric deletionsdetected in patients with idiopathic mental retardation usingmultiplex ligation-dependent probe amplification ( MLPA )[ ¡¹].Hum Mutat,2004,23(1):17-21. [6] Procter M,Chou IS, Tang W,et al. Molecular diagnosis ofPrader-Willi and Angelman syndromes by methylation-specificmethylation-specific multiple ligationmelting analysis anddependent probe amplification[J]. Clin Chem,2006,52(7):1276-1283.