2121·Ç·²

OAÈë¿Ú
±¨¸æµ¥ÅÌÎÊ
ÔÚÏ߿ͷþ
2121·Ç·²¡¤(ÖйúÓÎ)ÌåÓý¹Ù·½ÍøÕ¾
ÐÂÎÅÖÐÐÄ
News Center
¼××´ÏÙÇгýÊõºó»¼Õß´úлÔõÑùת±ä £¿£¿£¿ £¿£¿£¿£¿2121·Ç·²ÓëÉÛÒÝ·òÒ½Ôº×öÁËÕâÏîÑо¿
Ðû²¼£º2023/10/18
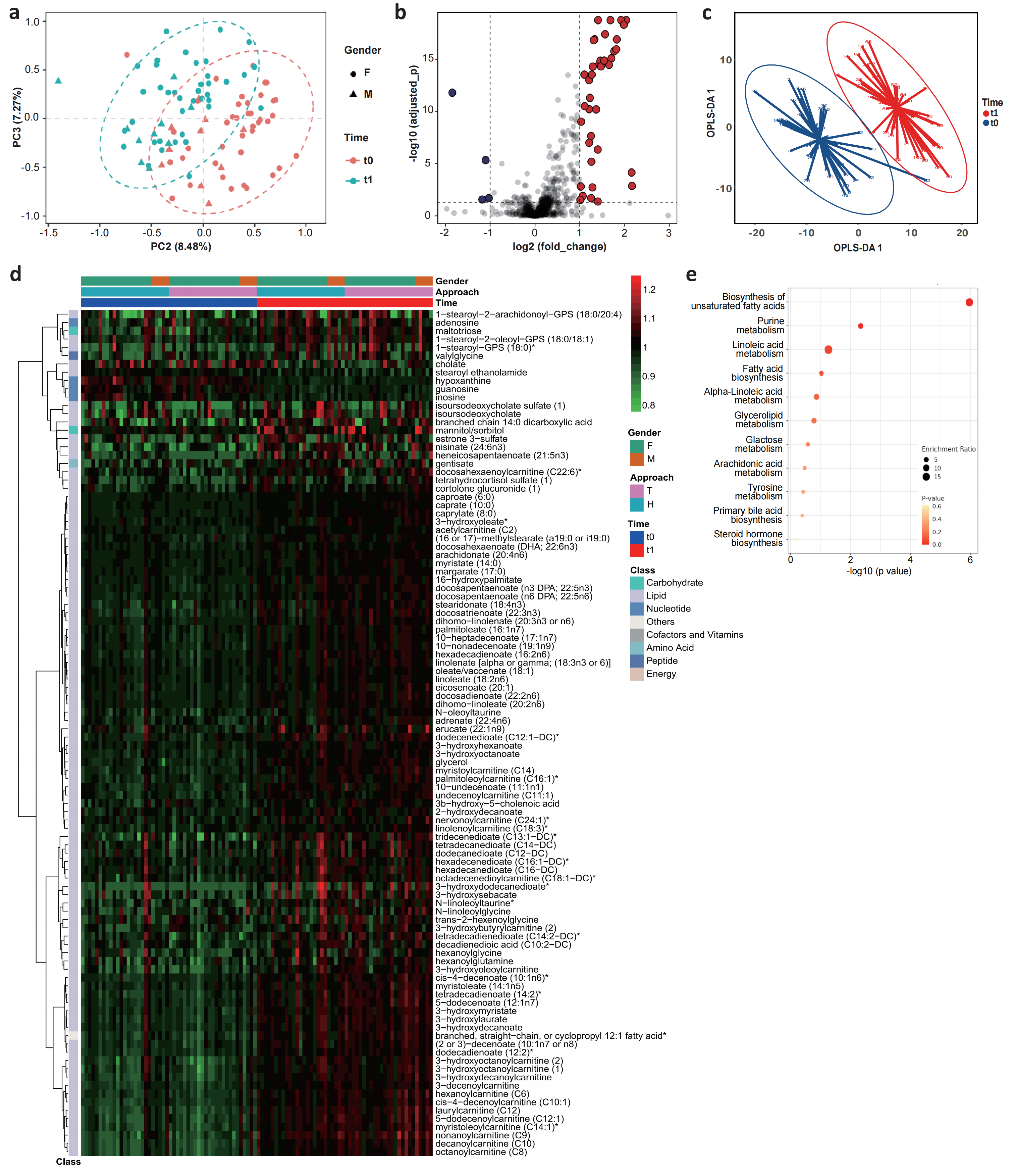
¿ËÈÕ£¬£¬£¬£¬£¬£¬£¬Õã½­´óѧҽѧԺÁ¥ÊôÉÛÒÝ·òҽԺͷ¾±Íâ¿ÆÓë2121·Ç·²ºÏ×÷µÄÑо¿Ð§¹û£¬£¬£¬£¬£¬£¬£¬ÔÚ¹ú¼ÊÆÚ¿¯¡¶Frontiers in Endocrinology¡·£¨ÎåÄêÓ°ÏìÒò×Ó5.9/ÄÚÉøÍ¸Ñ§Óë´úлQ2£©ÉϽÒÏþ¡£¡£ ¡£¡£¡£¡£ ¡£¡£¸ÃÑо¿Ê¹ÓÃ2121·Ç·²ÆìÏ¿­À³Æ×¾«×¼Ò½ÁÆ×ÔÖ÷Ñз¢µÄCalOmics·Ç°ÐÏò´úл×éѧÑо¿Óëת»¯Æ½Ì¨£¬£¬£¬£¬£¬£¬£¬ÏµÍ³ÐÔ̽ÌÖ¼××´ÏÙÈéÍ·×´°©»¼ÕßÊõ×ÓŮлÆ×ת±äÌØÕ÷¡£¡£ ¡£¡£¡£¡£ ¡£¡£

ÂÛÎĽØÍ¼.png



Ñо¿Åä¾°ºÍÒªÁì


¼××´ÏÙ°©ÊÇ×î³£¼ûµÄÄÚÉøÍ¸¶ñÐÔÖ×ÁöÖ®Ò»£¬£¬£¬£¬£¬£¬£¬ÆäÖÐ85%-90%±»²¡ÀíÕï¶Ï¹éÀàΪ¼××´ÏÙÈéÍ·×´°©£¨PTC£©¡£¡£ ¡£¡£¡£¡£ ¡£¡£ÔÚÖйúPTC»¼ÕßµÄ10Äê×ÜÉúÑÄÂÊ£¨OS£©Áè¼Ý90%¡£¡£ ¡£¡£¡£¡£ ¡£¡£Òò´Ë£¬£¬£¬£¬£¬£¬£¬ÁÙ´²Ò½ÉúÔÚÑ¡ÔñÖÎÁƼƻ®Ê±£¬£¬£¬£¬£¬£¬£¬Í¨³£»£»£»£» £»£»áͬʱ˼Á¿ÖÎÁÆÐ§ÂʺÍÖÎÁƺó»¼Õߵĺã¾ÃÉúÑÄÖÊÁ¿¡£¡£ ¡£¡£¡£¡£ ¡£¡£


¼××´ÏÙÇгýÊõ±»Ö¸ÄÏÆÕ±éÍÆ¼öÓÃÓÚPTCÖÎÁÆ£¬£¬£¬£¬£¬£¬£¬Í¬Ê±ÊõºóÍŽá×óÐý¼××´ÏÙËØ£¨Óż×ÀÖ£©ÒÖÖÆÖÎÁÆ£¬£¬£¬£¬£¬£¬£¬ÒÔÌî²¹ÊÖÊõÔì³ÉµÄÏÙÌ幦Чȱʧ£¬£¬£¬£¬£¬£¬£¬ïÔÌ­¸´·¢Î£º¦¡£¡£ ¡£¡£¡£¡£ ¡£¡£¹ØÓÚÐм××´ÏÙÇгýÊõ²¢ÊõºóÍŽáÓż×ÀÖÒÖÖÆÖÎÁƵϼÕߣ¬£¬£¬£¬£¬£¬£¬ÆäÊõ×ÓŮлµÄϵͳÐÔת±äÔõÑù £¿£¿£¿ £¿£¿£¿£¿±¾Ñо¿Ê¹Ó÷ǰÐÏò´úл×éѧ¼ì²âÊÖÒÕ£¬£¬£¬£¬£¬£¬£¬ÏµÍ³ÐÔ̽ÌÖPTC»¼ÕßÊõºóµÄ´úлÆ×ת±äÌØÕ÷¡£¡£ ¡£¡£¡£¡£ ¡£¡£



Ñо¿Ð§¹û


1.ÊÖÊõǰ×ÓŮл²î±ð£ºÊõºóÖ¬´úлÏÔÖøÉϵ÷

±¾Ñо¿Èë×é¾­²¡ÀíÕï¶ÏΪPTC¡¢ÇкÏÊÖÊõÖ¸Õ÷µÄ»¼Õߣ¬£¬£¬£¬£¬£¬£¬ÊÕÂÞ»¼ÕßÊõǰ£¨t0£©ºÍÊõºóÒ»¸öÔ£¨t1£©µÄ¿Õ¸¹ÑªÇ壬£¬£¬£¬£¬£¬£¬Í¨¹ý·Ç°ÐÏò´úл×éѧ¼ì²âºÍÉúÎïÐÅϢѧÆÊÎö£¬£¬£¬£¬£¬£¬£¬·¢Ã÷»¼ÕßÊõ×ÓŮлÎﱬ·¢ÏÔÖøÐÔת±ä£¬£¬£¬£¬£¬£¬£¬ÒÔÖ¬Àà´úлÎïÉϵ÷ΪÖ÷ÒªÌØÕ÷£¬£¬£¬£¬£¬£¬£¬ÓÈÆäÊÇÓë²»±¥ºÍÖ¬·¾ËáÉúÎïºÏ³É¡¢àÑßÊ´úл¡¢ÑÇÓÍËá´úлºÍÖ¬·¾ËáÉúÎïºÏ³Éͨ·Ïà¹ØµÄ´úлÎFig. 1£©¡£¡£ ¡£¡£¡£¡£ ¡£¡£

ͼƬ 2.png

Figure 1. Serum metabolomic profiles of PTC patients significantly changed after thyroidectomy. 


2.ÊÖÊõ·½·¨Óë´úл²î±ð£ºÈ«ÇпÉÄÜÒý·¢±È°ëÇиüÇ¿µÄÖ¬·¾Ëá´úлӦ´ð

±ðµÄ£¬£¬£¬£¬£¬£¬£¬±¾Ñо¿»¹ÌÖÂÛÁ˲î±ðµÄÊÖÊõ·½·¨£¬£¬£¬£¬£¬£¬£¬¼´¼××´ÏÙÈ«ÇгýÊõ£¨È«ÇУ©ºÍµ¥²àÏÙÒ¶ÇгýÊõ£¨°ëÇУ©£¬£¬£¬£¬£¬£¬£¬¶Ô»¼ÕßÊõ×ÓŮлµÄÓ°Ï죨Fig. 2£©¡£¡£ ¡£¡£¡£¡£ ¡£¡£Óë°ëÇÐÏà±È£¬£¬£¬£¬£¬£¬£¬È«ÇÐ×éµÄ´ó´ó¶¼´úлÎïת±äÇ÷ÊÆÒ»Ö£¬£¬£¬£¬£¬£¬£¬µ«×ª±ä±¶Êý±£´æ²î±ð¡£¡£ ¡£¡£¡£¡£ ¡£¡£


ÒÔ3-ôÇ»ù¶¡ËᣨBHBA£©ÎªÀý£¬£¬£¬£¬£¬£¬£¬BHBAÊÇÉúͪ´úлµÄ×îÖÕ²úÆ·ºÍÖ¬·¾ËáÑõ»¯µÄ±ê¼ÇÎ£¬£¬£¬£¬£¬£¬ÔÚÈ«Çл¼ÕßµÄÊõºó±¶Êýת±äÏÔÖø¸ßÓÚ°ëÇл¼Õß¡£¡£ ¡£¡£¡£¡£ ¡£¡£


ÕâÅú×¢£¬£¬£¬£¬£¬£¬£¬»¼Õß½ÓÊܼ××´ÏÙÈ«ÇгýÊõ£¬£¬£¬£¬£¬£¬£¬¿ÉÄÜÒý·¢¸üÇ¿µÄÖ¬·¾Ëá´úлӦ´ð¡£¡£ ¡£¡£¡£¡£ ¡£¡£

ͼƬ 3.png

Figure 2. Differential fold-change profiles of T and H group between t0 and t1. 



Ñо¿Ð¡½á


¸ÃÑо¿ÏÔʾ£¬£¬£¬£¬£¬£¬£¬PTC»¼ÕßÐм××´ÏÙÇгýÊõºóµÄϵͳÐÔ´úлÆ×ת±ä£¬£¬£¬£¬£¬£¬£¬ÒÔÊõºóÖ¬ÖÊ´úлÏÔÖøÉϵ÷ΪÖ÷ÒªÌØÕ÷£¬£¬£¬£¬£¬£¬£¬°üÀ¨Ö¬·¾ËáÉúÎïºÏ³É¡¢àÑßÊ´úлºÍÑÇÓÍËá´úлͨ·Ïà¹Ø´úлÎïµÄÏÔÖø¸»¼¯¡£¡£ ¡£¡£¡£¡£ ¡£¡£


±ðµÄ£¬£¬£¬£¬£¬£¬£¬Ñо¿Ð§¹û»¹Õ¹ÏÖÁ˼××´ÏÙÈ«ÇгýÊõºÍµ¥²àÏÙÒ¶ÇгýÊõ¶ÔPTC»¼Õß´úлÆ×Óвî±ð»¯Ó°Ï죬£¬£¬£¬£¬£¬£¬ÕâΪδÀ´ÁÙ´²Ò½ÉúÆÀ¹ÀºÍÑ¡ÔñÊÖÊõ·½·¨ÌṩÁËÓмÛÖµµÄ²Î¿¼¡£¡£ ¡£¡£¡£¡£ ¡£¡£



ÍøÕ¾µØÍ¼